西安西馳電氣股份有限公司(證券代碼831081),成立于2002年,是一家專業從事電力電子產品研發、制造、銷售的高新技術企業。
了解更多
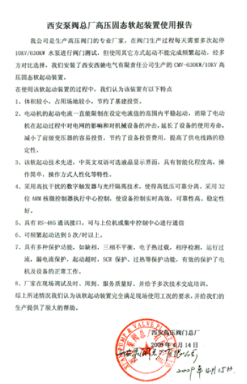
西安泵閥總廠有限公司在高壓閥門測試工段中需使用高壓軟起,起動電機進行測試,該公司電機需要每小時起動十次以上,但傳統起動方式不能滿足頻繁起動要求。最終選擇使用了我公司生產的高壓固態軟起動裝置。經過半年的使用,對各項性能非常滿意,并發來了反饋意見。這是對西馳人,尤其是高壓軟起研發團隊的肯定,經受住了非常規的測試。


Copyright ? 2019 西安西馳電氣股份有限公司 保留所有版權 陜ICP備09009982號-1
陜公安備 61019002000087